May 5, 2021
105
views
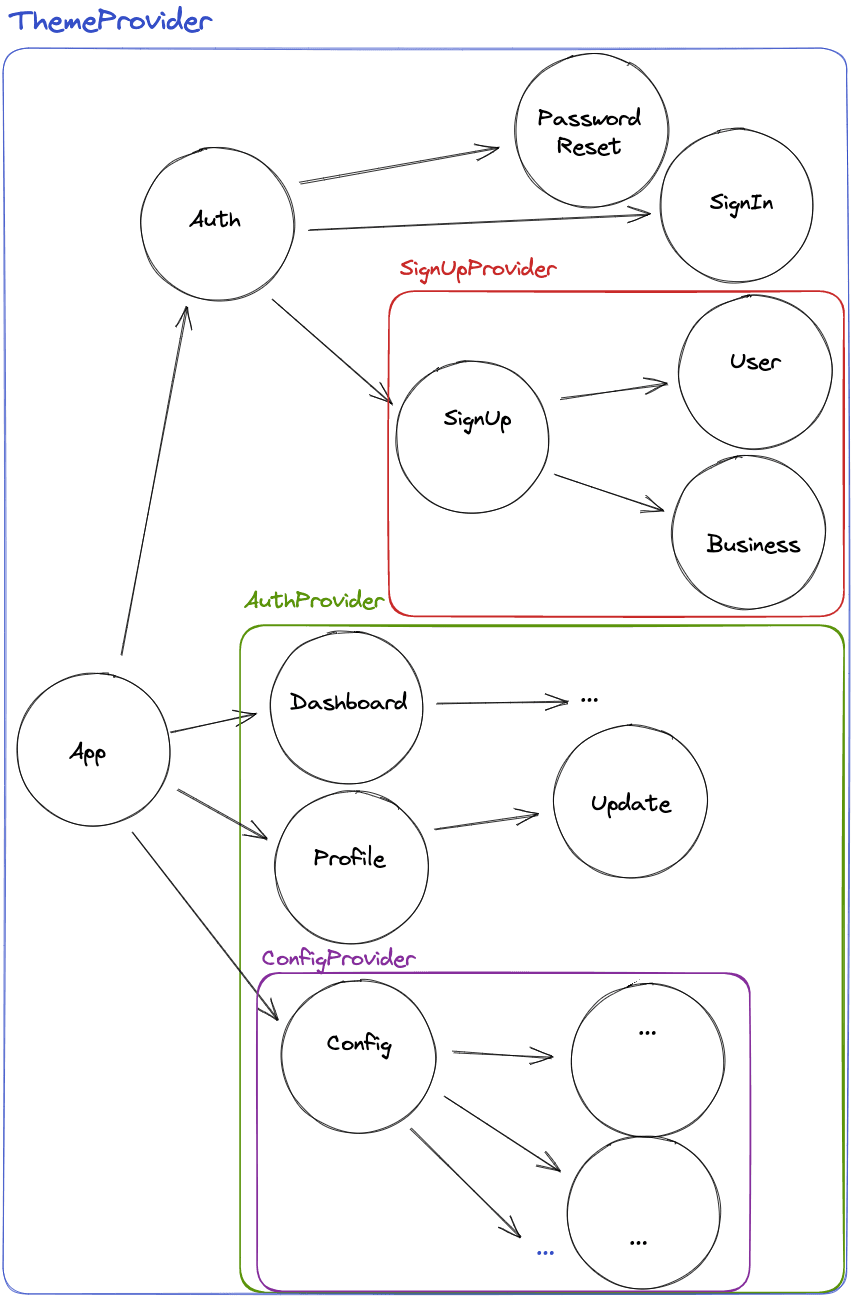
Co-locate your providers and stores
Avoid globals and co-locate your providers and stores as close as possible to their usage.
May 5, 2021
105
views
Avoid globals and co-locate your providers and stores as close as possible to their usage.